User to Model Diagram
-
structural UML: class diagram
-
behavioural UML
- Sequence diagram
- Use case
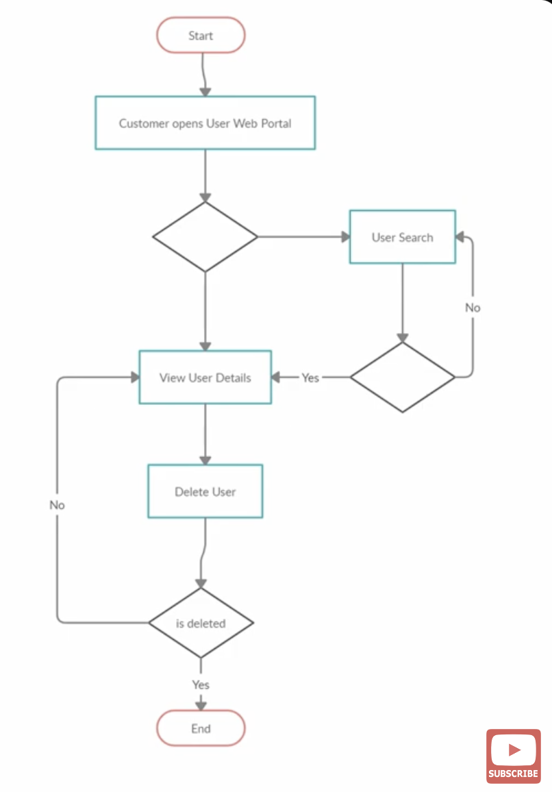
- Activity diagram
Example of Use case diagram

Example of Activity Diagram 
Example of Sequence diagram:

Example of Class Diagram:







Search
Oct 07, 20251 min read
User to Model Diagram
structural UML: class diagram
behavioural UML
Example of Use case diagram

Example of Activity Diagram 
Example of Sequence diagram:

Example of Class Diagram:






